java 프로젝트의 build gradle 파헤치기
인텔리제이가 만들어 주는 build.gradle로 편리하게 java와 spring을 빌드해왔다.
이 글은 intellJ가 자동으로 만들어 주는 그래들 프로젝트를 분석해 본 내용이다.
인텔리제이로 그래들 자바프로젝트를 만들면 아래와 같은 패키지 구조를 가진다.

settings.gradle
rootProject.name = 'gradle-java'
build.gradle
plugins {
id 'java'
}
group 'org.example'
version '1.0-SNAPSHOT'
sourceCompatibility = 1.8
repositories {
mavenCentral()
}
dependencies {
testCompile group: 'junit', name: 'junit', version: '4.12'
}
settings.gradle에 루트 프로젝트의 이름이 설정되어 있다.
build.gradle의 설정들은 이 루트 프로젝트의 스코프를 가지고 있는 설정들이다.
settings.gradle에 서브 프로젝트를 추가하고,
build.gradle에 각각에 맞는 스코프를 만들어 의존성을 주입하면 멀티 프로젝트를 구성할 수 있다.
해당 프로젝트는 멀티 모듈 프로젝트가 아니므로 전체 스코프로 설정되어 있다.
SourceSet
자바 플러그인에는 SourceSet이라는 개념이 포함된다.
그래들을 이용해 자바 프로젝트를 생성하면 아래와 같이 SourceSet을 구성해준다.

- main : 실제 작동 소스코드로 컴파일해서 JAR 파일로 만들어지는 코드이다.
- test : 단위 테스트 소스코드 컴파일해서 Junit으로 실행한다
인텔리제이에서 그래들 기반이 아닌 기본 자바프로젝트를 만들면 위의 sourceSet구성과 다르다.
plugins
플러그인은 재사용 가능한 빌드 로직을 패키지화하여 task로 제공해 빌드시 사용할 수 있도록 제공한 것이고,
plugins블록은 사용할 플러그인을 선언하는 블록이다.
위의 build.gradle 스크립트를 전부 주석처리하고 인텔리제이의 gradle에서 수행할 수 있는 task들을 확인해보자.
./gradlew build && ./gradlew tasks --all
위 명령어는 build 후 수행할 수 있는 task를 보여준다.

아무 플러그인이 없는 상태에서 위 명령어를 실행하면 help와 build setup 종류의 테스크 밖에 없다.
Tasks에 있는 help는 프로젝트에 대한 정보들을 알려주는 역할을 한다.
(ex: help 중 하나인 dependencies를 수행하면 프로젝트의 디펜던시에 대한 정보가 나온다.)
build setup의 task들은 그래들 프로젝트를 셋업할 수 있는 task다.
init을 수행시키면 build.gradle이 생성되고, wapper을 실행하면 gradlew와 gradlew.bat이 생성된다.
gradlew와 gradlew.bat은 task들을 편리하게 실행시킬 수 있도록 도와주는 실행파일이다. unix계열에서 실행할 수 있는 gradlew, window계열에서 실행할 수 있는 gradlew.bat
그렇다면 이 기본 테스크들은 build.gradle을 주석처리해도 왜 인텔리제이 gradle task에 그대로 있는것일까?
gradle프로젝트의 가장 기본 task들이기 때문이다. gradle을 설치하고 프로젝트를 init시키면 gradle, gradle, settings.gradle이 그래들 프로젝트의 가장 기본적인 구성요소로 생성된다. 위와 같이 구성된 그래들 프로젝트는 기본 gradle task를 수행할 수 있다.
https://guides.gradle.org/building-java-libraries/ 그래들로 자바 프로젝트를 셋업하는 방법이다. 꼭 실습해보는 것을 추천한다.
이번에는 java플러그인을 추가하고 실행시켜 보자
plugins {
id 'java'
}

build.gradle에서 plugins만 주석을 풀고 그래들을 실행시키면 많은 task들이 추가된다.
몇가지 테스크들을 살펴보자.
1. compileJava
Java 소스 파일을 컴파일한다.
인텔리제이에서 java소스에 main만 추가해서 실행시켜보자.

빌드 디렉토리가 추가되고 안을 살펴보면 컴파일된 class들이 들어있다.
2. clean
생성된 빌드 디렉토리를 삭제한다.
3. jar
main에 있는 소스를 기반으로 jar파일을 만들어 준다.
4. build
전체 프로젝트를 수행하는 종합작업이다 여러가지 테스크들이 실행된다.

더 궁금한 내용은 https://docs.gradle.org/current/userguide/java_plugin.html 참고
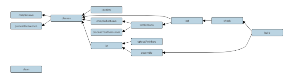
아래 사진은 tasks들의 상속관계이다.
해당 관계를 보면 build를 수행하면 어떤 하위 task들이 수행되었는지 알 수 있다.

plugins블록으로 설정하는 방법과 apply로 설정하는 방법이 존재한다.
그 자세한 차이는 https://stackoverflow.com/questions/32352816/what-the-difference-in-applying-gradle-plugin을 참고!
option
- group, version
group은 생성될 아티팩트의 그룹명이고 version은 release될 버전이다.
build를 수행하면 jar파일뒤에 해당 version이 붙어서 나온다. - sourceCompatibility
Java 소스를 컴파일 할 때 사용할 Java 버전이다. 인텔리제이에서 gradle로 프로젝트를 만들때 선택한 version에 따라 설정된다.

repositories
repositories {} 블록은 이 프로젝트 빌드에 필요한 의존성를 다운받을 저장소이다.
mavenCentral, jcenter등이 있다.
mavenCentral은 maven의 중앙저장소로 gradle 내장 함수 mavenCentral()를 이용해 중앙저장소에 있는 의존성들을 가져올 수 있다.
https://mvnrepository.com/ 메이븐 중앙 저장소
근데 가끔보면 maven{}으로 커스텀한 url이 설정되어 있는 걸 볼 수 있다.
gradle은 중앙 저장소 뿐 아니라 maven,ivy로 구축된 사설 저장소에서도 의존성을 가져올 수 있도록 지원한다.
repositories {
maven {
http://myrepo.com
}
}
maven저장소를 구축해서 의존성 파일들을 넣어놓고 위와 같이 설정한다면 myrepo에서 의존성을 가져올 수 있게 된다.
또 maven{} 은 여러개 설정할 수 있다.
이와같이 사설 의존성 저장공간을 만든다면 외부망인 maven 저장소에 접근하지 않고 안전한 내부망에서 의존성을 가져올 수 있게 된다.
보통 사내에서 많이 구축하여 사용한다.
구글에 자신만의 maven repository 구축하는 법들이 많이 나오니 한번 따라해봐도 좋겠다.
dependencies
dependencies{}는 프로젝트가 작업을 수행하는데 필요한 의존성들을 표시한다.
- 이행적 의존성 관리
dependencies { compile group: 'org.hibernate', name: 'hibernate-core', version: '5.4.12.Final' testCompile group: 'junit', name: 'junit', version: '4.12' }하이버네이트 의존성을 추가해 보자.
하이버 네이트를 추가하면 하이버네이트가 사용하는 의존성도 같이 추가되고, 하이버네이트 의존성을 삭제하면 아래 하위 의존성들도 다같이 삭제된다.
이행적 의존성 관리란 내가 추가한 의존성이 의존하고 있는 의존성들이 같이 넘어와 관리되는 것이다.
- 프로젝트 의존성
프로젝트 의존성을 사용하면 해당 프로젝트에서 다른 프로젝트의 의존성을 가져올 수 있다.
dependencies { compile project(':sub') } - 파일 의존성
dependencies { runtime files('libs/a.jar', 'libs/b.jar') }파일의존성을 일반 jar파일의 경로를 적어주어 의존성을 추가할 수 있다.
해당 방법을 사용하면 jar파일을 maver 중앙저장소나, 사설저장소에 넣지 않고도 의존성 추가가 가능하다.이것말고도 다양한 의존성 추가방법이 있고 더 궁금한 것이 있다면 아래링크에서 확인하자. https://kwonnam.pe.kr/wiki/gradle/dependencies
- 의존성 api
의존성 추가시 우리는 여러 api를 사용한다. (implementation,compileOnly,runtime 등) 각각의 api은 자기만의 스코프를 가진다.
- implementation - 수정 시 사용하는 모듈까지만 재빌드를 한다. 종속된 모듈의 하위 dependency를 패키지에 포함되지 않는다.
만약 멀티프로젝트라면 a<-b<-c 상태에서 c는 a 의존성을 모른다. - compileOnly - Gradle이 컴파일 클래스 경로에만 종속성을 추가합니다. 컴파일 클래스 경로는 build디렉토리 밑에 있는 파일이다. * 하지만 build결과에는 빠진다.
- runtimeOnly - Gradle이 런타임 시에 사용하도록 빌드 출력에만 종속성을 추가합니다.
- implementation - 수정 시 사용하는 모듈까지만 재빌드를 한다. 종속된 모듈의 하위 dependency를 패키지에 포함되지 않는다.
참고자료 https://docs.gradle.org/current/userguide/java_plugin.html 의존성 관리부분을 참고하자
다음 편은 멀티 프로젝트에 gradle!
'스터디 > 자바' 카테고리의 다른 글
| 자바 인액션으로 보는 병렬스트림 (0) | 2020.05.31 |
|---|---|
| 자바의 스레드(Thread) (0) | 2020.04.27 |
| Java concurrent 패키지의 동기화 장치 (1) | 2020.03.15 |
| 부딪히며 적용하는 자코코(jacoco) (2) | 2020.03.07 |
| 크롤링 테스트를 위한 mock server test 구축 (0) | 2020.01.31 |